今天收到两条新浪微博的管理员发来的私信:
微博管理员:由于你违规,信用积分被扣除2分,现有信用积分78分;根据 《新浪微博信用规则》,一段时间不违规,积分将得到恢复;而信用积分为0时,账号将被注销。查看详情:http://t.cn/zTrk2KI 今天 10:46 转发|回复
微博管理员:您好,您被其他用户举报涉嫌违规。根据《新浪微博社区管理规定(试行)》,您于2013-05-13 18:43:08发布于 http://weibo.com/1403767111/zwxRi2Bpo 的言论构成违规并因此受到处理。如果您对处理结果不满,可于2013-05-16 10:46:17之前进入卷宗发起上诉。卷宗入口:http://t.cn/zTrk2Xf
@ 抱歉,此微博已被删除。如需帮助,请私信给@围脖被删投诉 今天 10:46
上面的三个链接,
第一个链接打开后是我的个人页面;
第二个链接本来应该是我发的微博的原文,但被删除,所以我“违规”的证据没有了;
第三个链接是“判定结果”。
http://t.cn/zTrk2Xf 的判定结果截图如下:
我在新浪微博的原文是:
话说 @吴法天 在悬崖边上,那我来推一把吧。图中是从网上下载保存的吴法天的邮件内容 。关于吴丹红、张卫丽、金英姿之间的故事。 如果此微博被删除,那我就做一个专题网站出来
原微博中的截图被新浪删除了,我贴上来,再违一次规试试:
吴丹红,男,汉族,住址: 北京市海淀区海淀路175号人民大学2002级法学院研究生,公民身份证号码: 330725197801243912
吴一昊,吴丹红之子,出生于浙江省金华市,出生于2006年11月1日,公民身份证号码 110108200611016318,北京市公安局户口专用章
下面是吴法天的合法妻子金英姿发给吴法天的邮件:
金英姿给吴丹红的信 全文OCR如下:
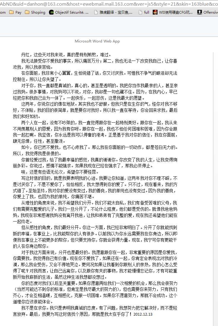
丹红,这些天对我来说,真的是特别煎熬,难过.
我无法接受你不爱我的事实,所以痛苦万分;第二,我也无法一下改变我自己,让你喜欢我,所以我很苦恼.
在你面前,我非常小心翼翼,生怕说错了话,你又讨厌我。可惜我不争气的眼泪却无法控制住,所以让你失望了。
对于你,我一直都是真诚的,真心的,甚至是透明的.我把你当作我最亲的人,甚至亲过我妈,很多事情,对我妈可以不说,对你,我却是一句也藏不住,因为,在我内心,早已经把你和我自己合为一体了。ー起快乐,一起悲伤,这是我最大的愿望。
这两年,你说你过的像在地狱。其实我也不舒服。但我只是在生你的气,怪你对我不够好,不体贴,我的目的很間单,就是要你对我好。所以我一直在等待,你会回来求我,最后我们和好如初。
两个人在一起,没有不吵架的,我一直觉得跟你在一起特别美好。跟你在一起,我从来不用羡慕别人的恩爱,因为我有你呀。跟你在一起,我也不怕任何困难和苦难,因为你会跟我一起扛啊。我坚信,你永远是我可以停靠的港湾。正是基于我对你的信任,我在你面前肆无忌惮,任性,甚至撒泼。
如今,你已然不爱我,也不心疼我了。那么我在你面前的一切动作,都是苍白无力的。 所以,我觉得我是很傻的。
你曾经爱过我,给了我最幸福的感觉,我真的谢谢你。你改变了我的人生,让我变得绚 丽多彩。你说过,感情不能强求,如果我现在已经在强求了,那我必须停止。
唉,还是有些语无伦次,希望你不要怪罪。
写这封信的目的,就是我要表明我的心迹。我要让你知道,这两年我对你不理不睬,不是讨厌你了,不是不爱你了,恰恰相反,我太想得到你的爱了。只不过,现在看来,我的方式错了 。至始至终,我对你的爱没有变过,我的善良,我的单纯也没有变过。因为我的善良, 你爱上了我,也因为我的单纯,你痛苦不堪。
从理性的角度来说,我不希望我们分开,我们不能太自私,我们有备受苦难的父母,我们有需要完整爱的儿子。我们一旦分幵了,不论什么程度,他们都是受伤的。就像我爸爸妈妈,我现在非常感谢我妈没有离开我爸,让我和弟弟有了完整的爱。现在我还希望他们能在一起终老。
但从感性的角虔,我们最好分开,你这一方面’我已经非常明白了 。分开了你就能找到新的幸福,在事业上,比我能帮你的人有很多。以前我以为你永远霖要我在你身边’所以即 便我在事业上不能更多的帮你’但只要支持你’你就会获得力量。现在’我宁可你有更能干 的人在你身边帮你
对于我这方面来说’分开也是最好的。我愿意跟你在一起’非常重要的原因是你爱我’ 你需要我’我觉得自己有价值。现在你不爱我了’如果还在一起’你肯定会表现出对我的冷漠’那么我会受伤’又会不停地哭泣。更何况如果让我看到你跟别人的亲热’我的心怎么受得了呢?对我而言’让自己远离你’以及跟你有关的事物’我才能慢慢忘记你’才有可能重 新幵始我崭新的生活,虽然这种生活我想都没想过
你的态度对我们以后至关重要。如果你愿意再给我们一次相爱的机会’那么我会很努力 (当然可能达不到你的标准,但肯定是我尽最大的努力的)’但也需要你来努力,只有我们 齐心’才会互相温暖’互相感化’克服一切困难。如果你不愿意努力’那就不会成功◊这个道理你应该很能体会。
我不是在求你。我只是表明我真诚的态虔。有了问题,我想努力把它解决好,而不是轻言放弃。最后,我要为写这封信找个原因,那就是我太在乎你了! 2012.12.13
以下是金英姿写给吴丹红的信:
以下是张卫丽写的公开信:
我与吴丹红的恩怨情仇 尊敬的法大领导:
我叫张卫丽,证据科学研究院09级学生,今年研三。学号 0901221221 ,手机号:15652959420或 18500199195,校内导师 :张保生。我在网上发布的微薄所述之事是真实的发生。
现向各位领导报如下,
我与吴丹红的感情纠葛—–
吴丹红是我的任课老师。2010年4月,我因张远洋案在 网上发语支持吴法天,后代表班里向其献花。向其表述爱萵人 品,永远支持之情。吴在未曾谋面的情况下】发信约我吃饭W 天,时间地点任我选。我私下认为该教授门槛也太低了吧,遂 拒绝。后吴以张远洋案为由约我参与案件讨论,发信了酒店地 址和乘车路线。我犹豫ー下还是去了。后他又约请单独吃饭。
我设去。我发信说“老师可能结婚了,这样不好,我愿把爰葛 之情永埋心底,支持他为正义而战! ”他回信说“他是不婚主 义者”我狂喜。随与电话短信不断。5月间,我来学院路校区 找吴,我想明确一下关系,因为我觉得哪不对劲。当晚住宿蓟 门宾馆,登记的是我和吴的姓名及身份证号【住宿记录已传至 公安机关,需经其授权方可査询】我从未与男子独处过,他能做得都做了,我守住了最后底线…….当晚他向我哭诉他前女友如何伤害他,我很同情他,怜爱之情前加泛滥,也发誓对 他真心真意。。。。2个月后吴却发信说“他早就结婚了,孩 子都上学了”。我当时已经陷得很深了。我说“就当什么都没 发生过吧’不要再联系了。”吴再三电话,我都不接。后他 又发信说“他和妻子分居三年了,让我给他点时间,让他处理 自己的问题”。我才又与吴通信。因为爰所以愿意室容,也因 为爱所以期盼有将来。
我是个没有感情经历的人,对男人的认知处于0状态。高 中时偷愉喜欢过ー个男生,但从未交往过。吴真真正正是我的 初恋,4卩设想到结局如此惨烈!他曾不止ー次的在短信里说我 “就像一张白纸,单纯的很” ◊说我“纯洁善良,他的过去乏 善可陈,配不上我” “他的婚姻如此不幸。。。” “之所以不 离婚是因为他岳丈对他很好,老人有心脏病,他不敢让他伤心 。◊ ◊。”他在我面前哭诉了好几回。我非常同情他。他早年 丧父,独立支擇,又让我倍加怜惜。所以发誓全心全意对他,
为了他’我什么都可以做。2010年9月,我班从昌平搬至学院 路,离吴更近了,交往更频繁。
2010年9月,我班从昌平搬至研院,离吴更近了,交往更 频繁。我经常出入他办公室,也经常ー起在学校食堂吃饭,有 次被师兄看见,问我是谁,我I荒称同学。这种恋情是地下的, 是不能让师生门知道的,因为要顾忌他名声,他发信说过,要 等到我毕业以后再说。
2010年11月,他说他禽婚了。我在办公室看到了禽婚协议 ,房子归金英姿,3年内赔偿30万,孩子吴ー昊归他。他几乎 】争身出户。我设说什么,我想我在乎的是他这个人,只要有人 就行了,我不在乎钱。
他知道我舅在新乡市委工作,他妹在那上过学,义乌搞新 农村,地皮按户口分’抬价很高,为了在老家多要ー处宅子, 他让我为妹办户口、开证明,我为他带孩子,昊昊那年4岁多 ,聪明可爰’周末我常带,跟我玩的很好。下雪天,昊的鞋全 踩湿了’我怕他冻着’去家乐福买了新鞋。在家乐福儿童游乐 场,昊的游乐卡是我办的,玩具车是我买的。吃的玩的穿的, 我ー应照顾。这个孩子我很疼爱,我觉得父母离婚对孩子伤害 最大,所以我加倍疼爱他。我对吴说过“我会视如己出”。孩 子也会周末主动电话找我玩,我喜欢他。吴丹红新出的书《让 证据说话(李镐玉破案实录3) 》中“伊莉莎白案”和“纵火 案”是我翻的。他的英文及其差劲。所以我代行了很多工作。
。◊他喜欢开车’我就想办法办进京证,把我的车搞到北京,
因管制问题未能成行。。◊。我是个传统的人,既然爱了就全 力付出。
可ー个人的出现让我看到了吴丹红的真面目。吴的律所女 助理找到了我,说吴玩弄他的感情,劝我不要上当。我将信将 疑,她给我看了吴发的短信,其中很多短信几乎和发给我的一 样。我才如晴天E雷。我质问吴,他抵死不承认。反说这是造 谣,别人还陷他。后来三方对质,他才低下了头。吴承认和女 助理在乐亨宾涫开房。也就是在此过程中,我才发现吴的i荒言 —-他的“婚姻不幸”不是他妻子的错,而是他屡屡出轨,20 。7年至之。。。年’他和ー名法大的本科女生维持了长达两年的性 关系,之后给那个女的找了份工作,二人散伙。他还和一名北 京高校的女生搞了3个月,称ー见面就有好感,女生身材很好 ,在ー起什么都能做。。。。这是他在床上亲口对我说的。还 说,他贴过得女人他都记不得了◊。◊我无语了◊ ◊。我和 他正式决裂是因为染香的出镜者—袁小靓(真名袁瑞娟)我 之后还发现吴撒谎成性,每次都有新的解释。从没说过ー句真 话。同时有很多女人,在法大,我不是唯ー的一个。刑事司法 学院也有一个女生。我和她打过照面,再见面,我ー定能认出 她。我彻底崩溃了。。。。。他的龌龊面目被我发现后,竟无 耻地发信说“你爰怎样怎样,反正我是要走了(意指离开法大 )我也不稀罕法大,也不怕向你家人摊牌,我既没有打算和她 (指他的女助理)怎样,也设有打算和你怎样”,我知道我被 骗了 务 ,
他说他不和前妻住ー起,她住单位宿舍。可就在前几天晚 上10点左右,我还打通了她家的电话010-85971811 ,是金英姿 接的。她还以为我是吴请的“讨债”律师,我吉诉她我和吴的 事。她当即挂了电话。他们分明一直住ー起,吴是ー开始就骗 我! ! ,
我与吴丹红的经济纠纷ーー ー
我是法大学生,同时也是郑州一家房地产开发公司的法人 代表。我们有一项理财产品。吴知道了’让我为他理财。我给 他发了格式化的理财委托合同,他不签。后,他传给我一份借 款协议,这份协议是以他妈妈骆海华为借款人,他吴丹红为委 托人的。我当时觉得很怪异’这跟他妈没关系啊。我没签。他 很生气,不理我,还在$上留言“你自己看着办吧”,我想, 算了,反正婚后钱都是他的’也犯不着为这点钱让他生气,我 就签了。其实我当时签字时,他并没有给足钱,只是给了30 万,我就打了40万的条。我信任他啊。后来,公司倒闭,就 是这份协议成为了他今天吉我的证据。他以他母亲的名义起诉 我就是为了避嫌!他早就留着后手了!他先后从我这葦走1 3 万,每次都是提前预支,连税都是我替他交。第三次和谈时,
他竟无耻地说,他只葦走了7万利息,他再无耻也经不住锒行 拉单子。真够无耻!这种话也能说!
为了这罜钱,他用尽了手段。2012年5月,他在郑州华北 水利学院讲座,约我回郑。我们在光牮大酒店住了三天。他要 拍照,我不同意。他再次要求时,我因为那是爱我的表现,就 同意了。回京后,他问我要钱买车,我说真的没钱。他就发信 说“要不给钱,明天我的玉照就会传至咅大网站论坛,我想出 名,有人可以成全我”。我愤怒之极,当晚砸碎了他办公室10 了的玻璃。他立马道歉,向我求饶,我心寒已及。。。之后,
他又以离开法大’卖身地方院校为由’向我要钱’他说他对法 大不感兴趣’希望卖个好价钱。。。我没搭理他’这种把戏每 咅一段就会上演一次,我知道他舍不得法大,因为法大给了他 名声!果不其然’他非但没离开,反倒成了我的答辩老师。答 辩之后’他找到宿舍’说帮我改论文找工作,希望我给钱。。
。我哪有钱给他?谁知他前脚许愿,后脚就跑到法院吉了我!
2013年2月27号,我姥爷心梗病危,人事不省,我全家人 都在医院,我却接到了昌平法院的电话,2013年1月4号,吴丹 红吉我欠债不还!我愤怒之极,用手机发布了微博,就是大 家在网上看到的那些,是真实的发生! I ,
事情闹大后,常林院长找我谈话,我首先提出请求—— 希望保全吴丹红,我虽不齿他的行为,但我不希望他因此丢了 饭碗!院长同意我们私下和解。吴丹红也提出和解,让我提条 件。我同意了。我也不想累及法大名声,虽然我在当时的特殊 环境和心情下发了微博,但毕竟我是法大的学生,我很吴丹红 ,但我爱法大。我提出撤诉,免除部分债务,帮我工作。但他 又是怎样和解的呢?第二次和谈,他出手打我,扇了ー耳光, 向我小腹踢了 一脚◊趁我哭得时候删除了我手机里他和我谈条 件的短信。第三次和谈’他挖坑报警】反诬我敲诈勒索,条件 是他让我提的,却反还我敲诈,那他的行为又算什么呢? !他 还抢了我的手机,要仍到下水道里。让我可笑的是,警察叔叔 来了,说ー看他就不是好人,把我劝走了。自此,三次和谈失 畋。我拒绝再谈。他根本没有诚意。
我痛!我多年的付出换得ー场官司!
我悔! 我与狼共枕!
我冤! 我没有借钱的意思表示!
我冤! 我设有借钱的必须!
我冤! 我本是帮人的人却被反咬
我冤! 我冤!我冤!
我硕士虽是学法律的,但只懂皮毛。为了法大名声,我ー 直隐忍,与吴和谈。直到今天我也力阻家人来找学校。可吴没 有诚意,步步紧逼!向我叫嚣,法大领导人我挑,什么黄进、 张保生、常林’谁都不敢簟他怎样!我退无可退!法院原本4 月19号开庭,吴申请延期至5月6号,5月是我们答辩的时间, 吴真是用心良苦。我是弱者,但不愿被如此欺负!在法大三年 ,我也感染了铮铮的法大精神!我要为自己讨回公道!无论代 价是什么,
最后ー段是写给黄进校长的。我很惊诧于您对此事的反 应。3月底我去昌平向您上书,并表达我因ー时冲动发微薄而 给法大名誉造成的损害。我为此深表歉意。我只是针对吴丹红 ,我从未想过针对法大。只因他是法大教授,这才波及了法大 。就这样,您怒气难平。您说这是我和吴之间的私事,和学校 没有关系。真是这样吗?若真是如此,您又何必责备我丢了法 大的脸??我的退让和忍耐都无法平息校领导的怒气,可您是 否想过事到如今,作为罪魁祸首的吴丹红可曾对法大表达过歉 意? 。?他表达过吗? ??他又为此做了什么??难道仅是把 开庭时间从4月10号推迟至5月6号??,众所周知,5月是我们答 辩的月份。我致电法官事情延期,说可能因答辩出不了庭,法 官说因受审限所限,只能缺席南判。吴丹虹用心良苦啊! 冬 , 法大难道不是保护弱者? 。却原来是袒护恶人吗? 。如果学校 只是ー味的只让学生退步,而不是平衡的自己的教授,这公平 吗??我知道学校唯一能重捏我的就是我的学位,既如此就请 您葦走它吧,我宁愿选择清白。我,不过一弱质女滴,我还怕 什么??如果身为中国法律最高学府尚不能秉持公道,那么这 一紙证书岂非不是讽刺??何况再签上您的大名,岂非更是笑 话? 。。,!,,!, !法大要是不爱自己的学生,那么我也 不必爱法大。
如果法大不能为我做主,我只能私力救济。公开审理,媒 体参与,以证清白,以评物议!丨,如果上次殃及法大是我无 意识的,那么这次就是法大领导逼我的! ,我连死都不怕,也 不怕你们开除我。我一要讨回公道,不菅代价是什么!
来自周曙光的BLOGSPOT空间




